首页 > 政策 > 重要政策

2020年版外商投资准入负面清单发布,来看看新旧版对照吧!

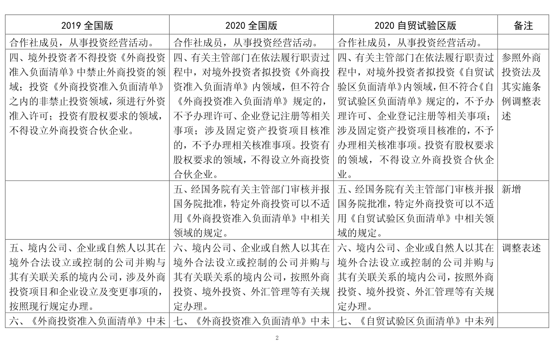
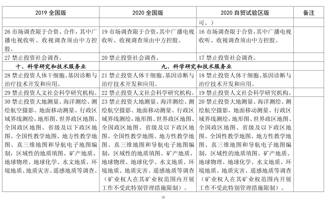
经党中央、国务院同意,国家发展改革委、商务部于2020年6月23日发布第32号令和第33号令,分别发布了《外商投资准入特别管理措施(负面清单)(2020年版)》和《自由贸易试验区外商投资准入特别管理措施(负面清单)(2020年版)》,自2020年7月23日起施行。《外商投资准入特别管理措施(负面清单)(2019年版)》和《自由贸易试验区外商投资准入特别管理措施(负面清单)(2019年版)》同时废止。






























                       
  • 创新创业服务类: 其他
  • 政策级别: 国家
声明: 以上新闻、图片均来源于网络,如果存在知识产权相关异议,请联系58336316,本网站会第一时间删除。