首页 > 政策 > 重要政策

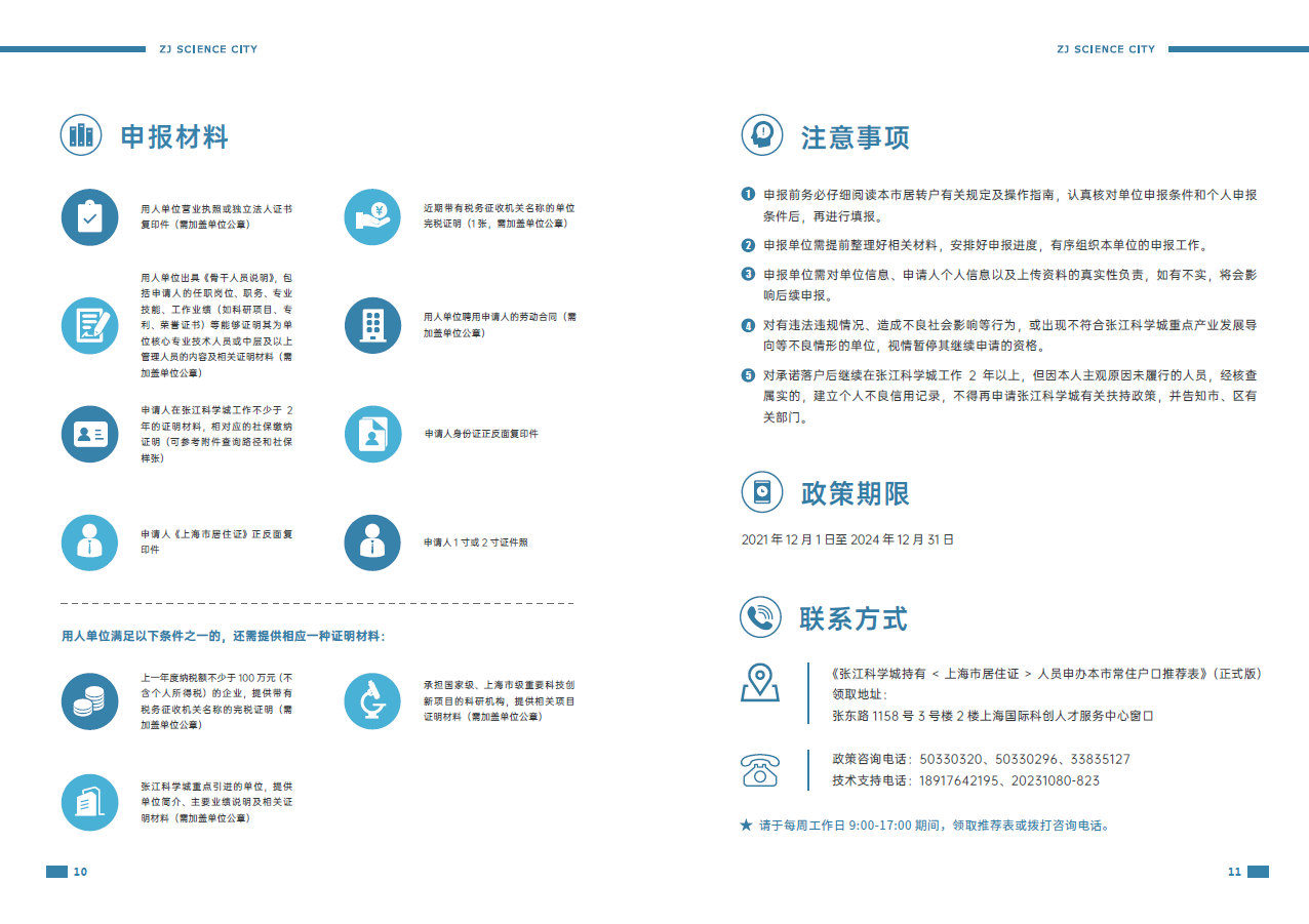
张江科学城人才居转户年限由7年缩短至3年资格申请-操作指南(2021年版)


















                       
  • 人才审批类: 人才落户
  • 政策级别: 浦东、园区
声明: 以上新闻、图片均来源于网络,如果存在知识产权相关异议,请联系58336316,本网站会第一时间删除。